币游
全部
标题
内容
币游
集团概况
集团简介
领导团队
群团组织架构
集团荣誉
建设资质
交通建设
企业开展
新闻中心
企业文化
依法治企
党建群团
党群工作
党史学习教育
所属企业
您现在的位置:
币游
>> 信息公开 >> 正文
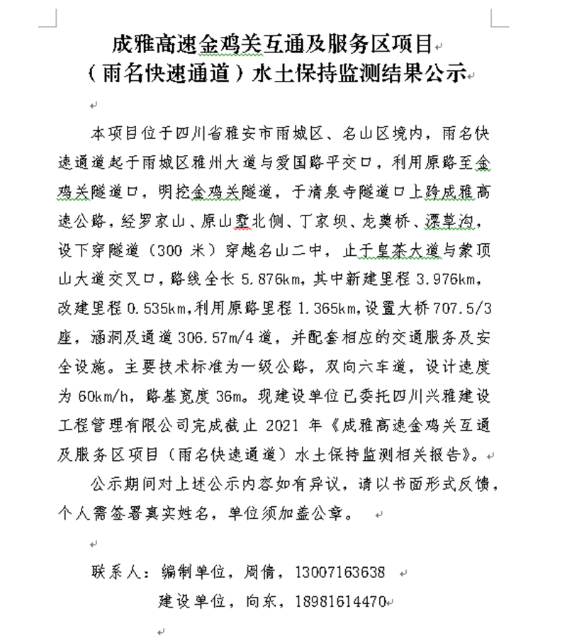
成雅高速金鸡关互通及服务区项目(雨名快速通道)水土保持监测结果公示
【发布日期:2021-04-09】
【字号:
大
中
小
】 【
关闭此页
】
http://share.weiyun.com/WfcbqF9v
上一篇
:
雅安市交通建设(集团)有限责任公司企业负责人2019年度薪酬情况公示表
|
下一篇
:
成雅高速金鸡关互通及服务区项目(雅安东 互通综合提升改造)水土保持监测结果公示
版权所有 雅安市交通建设(集团)有限责任公司
地址:雅安市雨城区北环东路306号 集团公司办公室电话:0835-5897853
技术支持:北纬网(0835-2350262) 蜀ICP备18001252号 川公网安备 51180202511905号
分享按钮