币游
全部
标题
内容
币游
集团概况
集团简介
领导团队
群团组织架构
集团荣誉
建设资质
交通建设
企业开展
新闻中心
企业文化
依法治企
党建群团
党群工作
党史学习教育
所属企业
您现在的位置:
币游
>> 招标采购 >> 正文
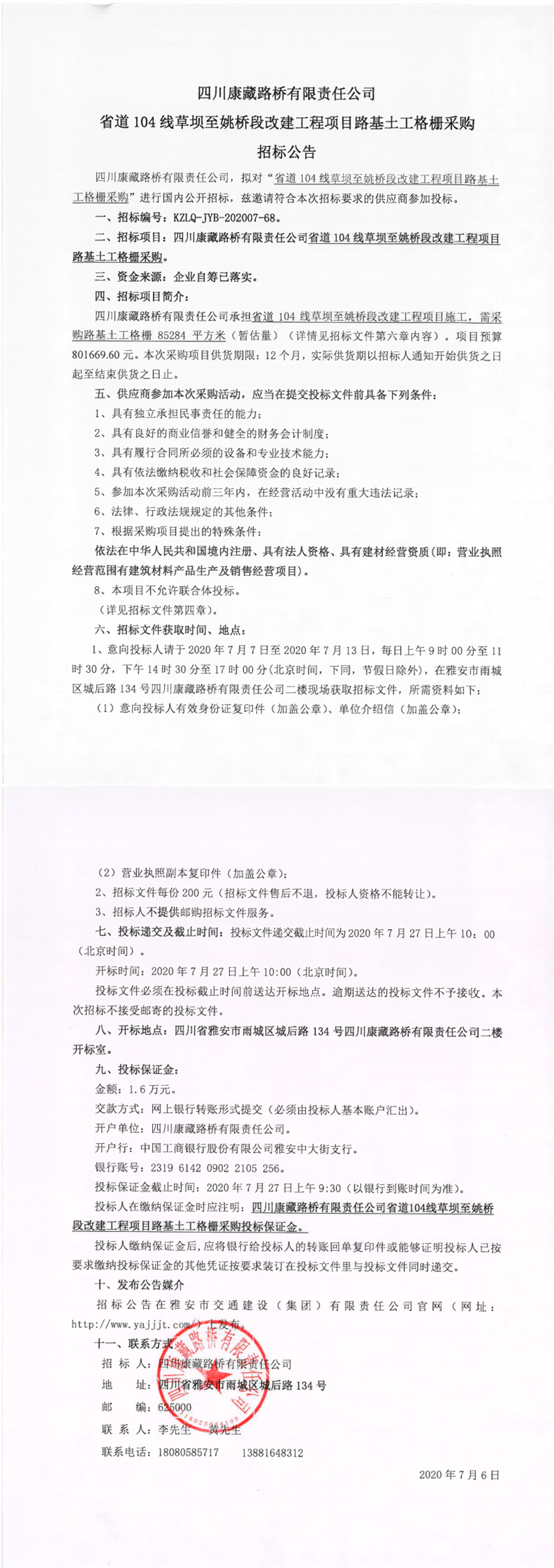
四川康藏路桥有限责任公司省道104线草坝至姚桥段改建工程项目路基土工格栅采购招标公告
【发布日期:2020-07-06】
【字号:
大
中
小
】 【
关闭此页
】
上一篇
:
币游集团运通贸易有限公司雨城区多营镇多利城邦项目砂砾石运输服务采购项目(第二次)询价函
|
下一篇
:
四川康藏路桥有限责任公司宝兴分公司省道432线雅安段扩建工程K19新建拌合站施工劳务磋商公告(第二次)
版权所有 雅安市交通建设(集团)有限责任公司
地址:雅安市雨城区北环东路306号 集团公司办公室电话:0835-5897853
技术支持:北纬网(0835-2350262) 蜀ICP备18001252号 川公网安备 51180202511905号
分享按钮